Preskoči na glavni deo sadržaja
Ministarstvo zaštite životne sredine
Ministarstvo zaštite životne sredine
Ћирилица
Latinica
Aa
Text resize
Aa
Navigacija gornjeg zaglavlja
Kontakt
Informator o radu
Linkovi
Mapa sajta
Pretraga
Glavni meni
Naslovna
Organizacija
Nadležnost
Ministarka
Sekretar Ministarstva
Pomoćnici ministra
Posebne unutrašnje jedinice
Sekretarijat Ministarstva
Kabinet ministra
Uže unutrašnje jedinice
Odeljenje za normativne poslove, harmonizaciju propisa, upravne i upravno-nadzorne poslove u oblasti zaštite životne sredine
Grupa za internu reviziju
Sektori
Sektor za upravljanje kvalitetom vazduha, bukom i saradnju sa civilnim društvom
Sektor za upravljanje životnom sredinom
Sektor za zaštitu prirode
Sektor za međunarodnu saradnju
Sektor za upravljanje otpadom, otpadnim vodama i uspostavljanje cirkularne ekonomije
Info pult
Sektor za nadzor i preventivno delovanje u životnoj sredini
Sektor za međunarodnu saradnju i evropske integracije
Sektor za planiranje i sprovođenje infrastrukturnih projekata iz oblasti zaštite životne sredine
Državni sekretari
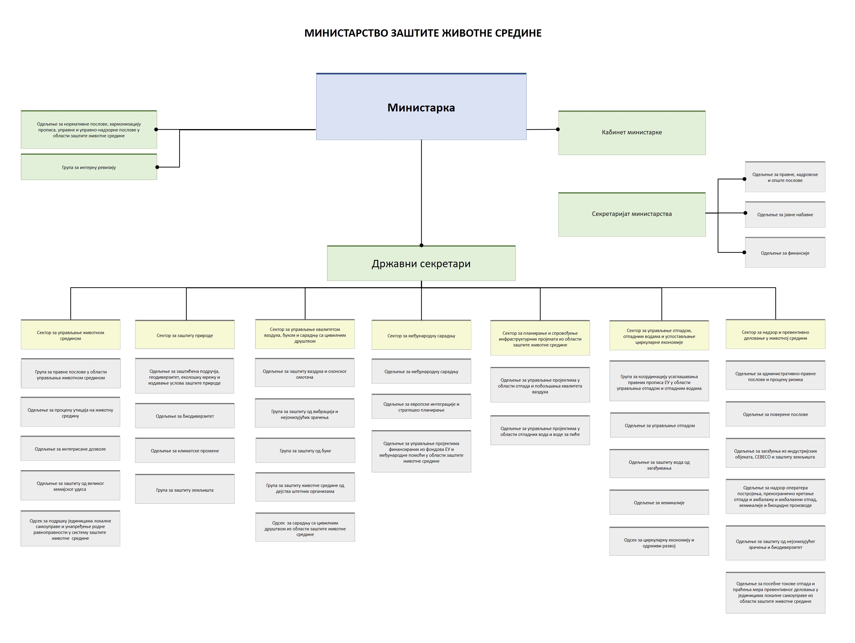
Organizaciona šema
Saopštenja
Vesti
Najave
Reportaže
Dokumenta
Zaštita životne sredine
Upravljanje otpadom
Procena uticaja na životnu sredinu
Strateška procena uticaja
Zaštita od hemijskih udesa
Integrisane dozvole
Upravljanje hemikalijama
Zaštita voda
Zaštita zemljišta
Zaštita od buke i vibracije
Zaštita od nejonizujućih zračenja
Zaštita vazduha i ozonskog omotača
Klimatske promene
Evropske integracije
Međunarodni ugovori i sporazumi
Sekretarijat
Strategije
Cirkularna ekonomija
Dokumenti iz oblasti prirodnih resursa
Izveštaji
Propisi koje ministarstvo primenjuje
Zaštita i održivo korišćenje ribljeg fonda
Obaveštenja
Strateške karte buke grada Niša
Zaštita prirode
Integrisane dozvole
Zahtevi
Izdate dozvole
Nacrti
Rešenja o odbacivanju
Zaštita od velikog hemijskog udesa
Tretman otpada
Procena uticaja na životnu sredinu
Doneta rešenja
Rešenja o obustavljanju postupka
Rešenje o odbacivanju zahteva
Rešenje o prekidu postupka
Rešenja o ažuriranju studija o proceni uticaja
Rešenja o potrebi izrade procene uticaja
Rešenje o određivanju obima i sadržaja
Rešenje o potrebi i o određivanju obima i sadržaja
Rešenje o saglasnosti na studije o proceni uticaja
Zahtevi
Zahtevi za ažuriranje studija
Zahtevi za davanje saglasnosti na studije o proceni uticaja
Zahtevi za odlučivanje o potrebi
Zahtevi za određivanje obima i sadržaja
Ponovni postupak
Strateška procena uticaja na životnu sredinu
Doneta rešenja i zaključci
Notifikacija za ESPOO konvenciju
Finansijska podrška projektima organizacija civilnog društva
Informacije
Dozvole i obrasci
Naknada za zaštitu životne sredine
Portal e-TAKSE
Upravljanje otpadom
Hemijski udesi
Procena uticaja na životnu sredinu
Upravljanje hemikalijama i biocidnim proizvodima
Zaštita prirode
Zaštita vazduha i ozonskog omotača
Zaštita biodiverziteta
Zaštita od buke i vibracija
Zaštita od nejonizujućih zračenja
Zaštita zemljišta
Oslobađanje od plaćanja uvoznih dažbina
Kontrolne liste
Usluge
Usluge iz oblasti zaštite životne sredine
Dodela Eko znaka proizvodima i uslugama
Usluge iz oblasti zaštite od buke i vibracija
Usluge iz oblasti zaštite i održivog korišćenja ribljeg fonda
Usluge iz oblasti prirodnih resursa i vrednosti zaštićenih područja
Podaci o broju pruženih usluga
eUsluge
Projekti
SAFETY4TMF
Vesti
NE PALI STRNjIKU!
PRIJAVI PROBLEM
Inspekcija
Arhiva
Arhiva vesti
Arhiva saopštenja
Arhiva konkursa
Arhiva javnih nabavki
Arhiva galerija
Arhiva rešenja
Arhivirani sajt
Galerije
Breadcrumb
Naslovna
Organizacija
Organizaciona šema
Organizaciona šema